近年来,学院紧紧围绕“十三五”、“十四五”规划、学校综合改革方案、一流大学建设方案,紧抓“双一流”和创新港建设契机,进一步强化学科建设在学院工作中的中心地位,推动科研工作的高质量发展。学院不断深挖“工字牌”内涵,形成“一体两翼”特色优势,“一体”指新媒体与社会治理贯穿人才培养和科学研究全过程,“两翼”指具备国际先进水平的大数据舆情与政治传播和具有全国性影响力的计算传播与媒体融合。
一、师资队伍文工交叉,高质量成果持续产出
在学院师生的共同努力下,学院一直保持着高速发展的良好态势,从5年前的软科排名68名跃至今年的25名。在师资队伍建设方面,坚持培养与引进并重,不断加强青年骨干教师的国际化培养,同时从国内外吸纳优秀人才,突破了按照传统新闻传播学科配备师资的思路,突出了新媒体内容生产与传播、新媒体技术开发与运用、网络舆情与大数据分析等彰显我院特色的师资队伍建设框架。一个个来自于著名高校,集合了新闻传播、计算机科学与技术、社会学、心理学人才的科研团队已逐步形成。新增陕西哲社和文艺领域领军人才1人、陕西高校青年杰出人才 1 人、“三秦学者”创新团队1个,各类学会、研究会常务理事、副会长、理事长30余人次,为跨学科融合发展奠定了基础。

近年来,学院高水平研究成果多次见刊于国际国内顶尖期刊,教师发表权威期刊论文110余篇,最有学术影响力的国际期刊20余篇,其中2020年9月发表在国际顶级期刊的论文更是持续入选ESI高被引论文。
二、原创性、前沿性创新内容取得突破进展
学院聚焦新媒体与社会治理研究、政治与意识形态传播研究、计算传播与网络社会研究、媒体融合与智能媒体研究、文化传播与品牌形象研究等新问题、新挑战,相关研究既为新闻传播理论发展提供了新的分析维度,又推动了新闻传播实践向纵深迈进,如在国内学术界首次以实证研究形式展现了媒介从业者对5G技术嵌入的认知和态度、首次对国外智能推荐型视频产业链进行客观探讨、较早分享中国政务新媒体在促进公众参与和提升新冠疫情治理中的效果、从过程与要素视角发现突发事件网络舆情之演化规律等等。

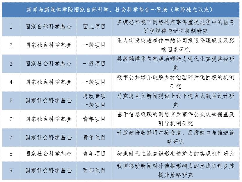
自2019年学院独立以来,学院高度重视国家级项目的培育、策划和组织工作,不断规范管理服务,前后开展7期问道·学术工作坊,邀请多位长江学者、国家杰出青年基金获得者、国家优秀青年基金获得者指导申报书撰写,做好培训和辅导工作,确保项目申报质量。学院独立以来获批国家社科基金8项,国家艺术基金项目1项,省社科基金14项,2021年首获国家自然科学基金1项,首次承担国家重点研发计划项目子课题1项,实现零的突破。连续两年获批陕西省创新能力支撑计划科技资源开放共享平台项目。

三、以重大需求为导向,平台建设持续推进
91传媒
一直以国家和地方重大需求为导向,不断拓展研究领域,形成特色科研优势。积极参与教育部首批融媒体建设试点单位的建设,建立陕西省舆情信息工作创新中心、陕西省网络舆情研究基地、中国(陕西)广播电视媒体融合创新中心等6个省级研究基地,与国网陕西省电力公司共建新媒体创新应用与品牌建设实验室等,大数据可视化技术开放共享平台、计算传播大数据智慧共享平台等省级数据平台也正在建设中。
四、智库建设成为学科发展新引擎,社会服务迎来新局面
学院学科战略性服务亮点突出,学术共同体服务特色在国内外产生广泛影响。2019年以来,陕西省人民政府办公厅依据我院撰写的报告出台《关于转发省决咨委<应警惕和纠正政务新媒体“僵尸化”倾向>调研报告(摘要)的通知》、《陕西省政府网站与政务新媒体管理细则》。2020年以来,我院承担了全国5个省份19家宣传、网信、广电和文化产业等部门的十四五发展规划的编制工作。这些富有特色的专业成果体现了学科与社会的紧密关联。学科发展只有融入社会才能发挥应有的作用,也因此被誉为“西安交大新媒体专业力量”而受到格外关注。
同时,学院教师为国家文化部、陕西省委宣传部、陕西省委网信办、陕西省人民政府办公厅、陕西省交通厅、陕西省委高教工委、共青团陕西省委等单位提供240余场新闻传播与舆情治理培训服务,覆盖人群超过2万人次。2019年9月,学院专门成立高级人才培训中心,加速科研成果向社会服务的转化。


此外,学院持续主办“首届中国新闻传播学国际发表专题论坛”“中国数据新闻大赛暨数据新闻教育发展高峰论坛”“网络与新媒体专业建设与学科发展高峰论坛”“中国传媒经济与管理高峰论坛”“政务新媒体创新发展研讨会”“首届媒介与社会思潮传播论坛”等全国性学术会议,主动融入学科圈,提升学术影响。
不管东西南北风,一心一意朝前冲,91传媒
将秉承“求真求新,唯善唯美”的院训,持续深耕新媒体传播领域,坚持“新闻”与“新媒体”为立院之本、学科之基,交叉融合为强院之力、特色之魂,以新媒体与社会治理、大数据舆情与政务新媒体、数据新闻与计算传播等学科方向为支撑,不断拓展研究领域,形成独具特色的研究优势。